「港珠澳大橋澳門口岸泊車轉乘計劃」封閉道路通行許可證申請預約服務網上示範

步驟 五(1) | 五(2) | 五(3)

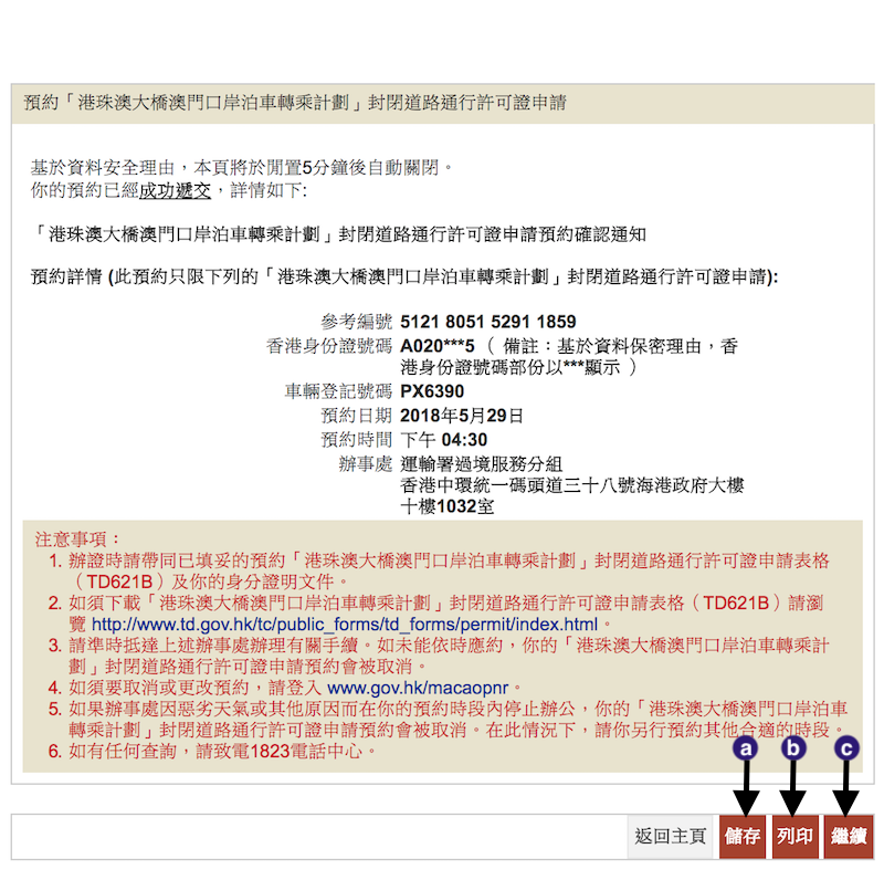
步驟五(1):要求收取預約確認

「港珠澳大橋澳門口岸泊車轉乘計劃」封閉道路通行許可證申請預約:
按「儲存」以儲存你的預約確認。
按「列印」以列印你的預約確認。
如要求以電郵方式收取預約確認,按「繼續」。(往步驟五(2))


步驟 五(1) | 五(2) | 五(3)